telegram AI全自动翻译客服机器人源码/带视频搭建教程
功能说明:
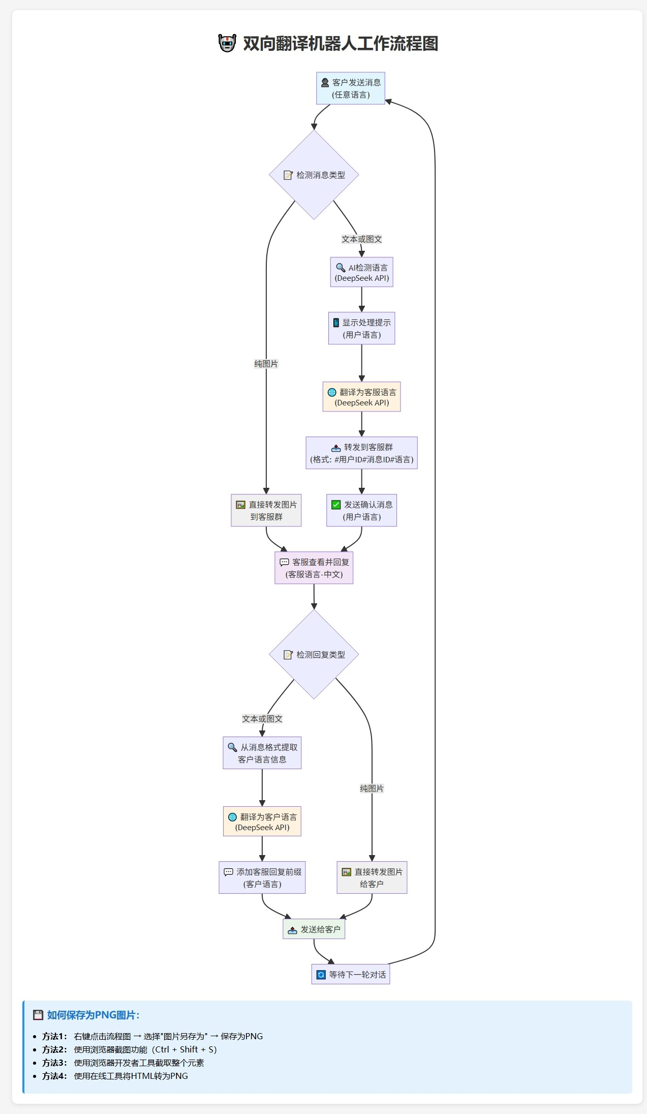
1.双向功能,这个不用说
2.将客户消息翻译为客服配置的指定语言,不管客户消息是哪个国家的语言,只要是Deepseek能识别的语言都可以。
3.将客户发送的消息翻译为符合客户国家口语习惯的语言

1. 本站所有资源均来源于用户分享和网络收集,如有侵权请联系站长!2. 分享目的仅供大家学习和交流,您必须在下载后24小时内删除,不得商业用途,不得违反国家法律。否则后果自负!3. 本站提供的资源不保证100%完整;不提供技术服务,请大家谅解!
